编者按 | 阅读未息,探寻不止
当数字浪潮冲刷生活,实体书店依然以暖黄的光晕守护着城市文脉与乡土记忆。这个冬天,浙江传媒学院出版学院发起"最是书香能致远"实践行动,邀青年走进承载国营记忆的新华书店、藏匿街角的独立书屋、沉淀时光的二手书店、萌发于乡野的公益书坊。用脚步丈量文化温度,用镜头记录思想微光,让调研报告成为解码精神原乡的密钥。
触摸泛黄书页里的岁月,聆听主理人的城市诗篇,见证乡村书屋点亮的文化星火。当翻书声与心跳共振,你会懂得:最远的远方不在屏幕里,而在指尖触碰纸墨的瞬间。阅读未息,探寻不止。这个冬天,让我们以Z世代的视角书写书香叙事,让实践足迹成为文化传承的生动注脚。
随着线上平台冲击与消费模式转变,实体二手书店面临多重生存挑战。本研究以杭州市主城区11家实体二手书店为样本,通过实地考察、深度访谈、问卷调查与案例分析,系统探讨其经营现状及发展路径。研究发现,当前书店普遍采用复合型经营模式,依托旧书回收、置换与销售构建基础业务,同时通过空间场景营造、文化服务与餐饮服务提升附加值。然而,行业存在线上竞争加剧、消费群体黏性不足、盲目转型导致特色缺失、行业标准混乱及消费制度不合理等问题。针对困境,研究提出多维对策:一是明确差异化定位,整合线上线下资源强化文化传播核心竞争力;二是优化书籍分类与空间美学设计,强化场景吸引力;三是提升文化活动质量,构建读者情感联结,实现文化价值共创;四是建立行业联盟,规范旧书流通机制与定价标准。本研究强调,实体二手书店需平衡商业与文化属性,通过精准市场定位与价值认同培育,激活潜在消费市场,探索可持续转型路径,为同类城市文化空间发展提供参考。
本次调研聚焦于杭州市主城区,涵盖上城区、拱墅区、西湖区、滨江区四个区域的实体二手书店。调研过程如下:首先,调研组将范围圈定在主城区。通过在小红书社交平台上,以“实体二手书店”为关键词进行搜索,经筛选,最终确定了11家位于主城区的实体二手书店,分别为风雨书店、爱读客书店、牡蛎书店、喧嚣事、云边书店、保俶路旧书店、无料书铺、再见城市、大五书店、诗集、梦蝶书店。随后,依据实体二手书店经营模式、旧书来源与流通机制、书籍分类与空间营造、价格制定与消费行为、文化价值与社会功能这五个核心调研问题,调研组展开实地调研。调研方式主要为参与式观察,以及与书店店主和店员进行深度访谈,以此深入了解实体二手书店的运营状况。除线下实地调研外,调研组还借助书店的微信公众号、小红书平台和微店平台收集更多有关实体二手书店的细节信息,作为对实地调研资料的补充。
一、样本二手书店经营模式
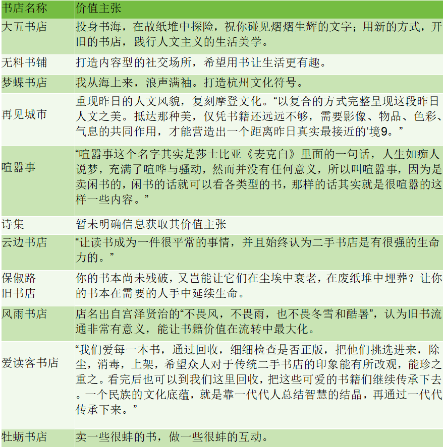
实体二手书店在数字化和消费主义盛行的时代,凭借其独特的价值主张,依然在文化传播、社区联结和可持续生活等方面占据重要地位,为公众提供独特的服务体验和情感价值。

图表2.1
营销策略方面,二手书店的营销策略分为线上、线下两类。在线上营销中,二手书店通过创建自有的公众号、社交媒体账号、微店等进行品牌推广,提供书籍相关内容推荐、活动预约等服务。如再见城市在小红书平台开设“再见城市SoLongBook&Co.”账号,发布民国大学生日记、书店日常、去看世界、去看民国、书店老板私人书单等系列笔记与视频,分享书店藏品故事、店铺动态、商品信息等内容,在账号店铺上架藏品与周边;云边书店也在小红书平台开设账号,上新书籍信息,并发布书籍导读、如何区分正盗版书籍等相关信息内容;在线下营销中,二手书店通常组织读书会、放映电影,举办市集、开设快闪店,进行店内书籍上架的主题策划。例如梦蝶书店不定期在同名微信公众号发布读书会、放映厅预约文章,介绍书籍与电影的主题、内容梗概、活动时间等信息,订阅者通过文章内链接报名到店参与活动,并且在2024年7月份梦蝶书店旧店着火后办展,钱江晚报、杭州之声等媒体进行采访报道;喧嚣事书店开设公众号“秋鸦社”,专注悬疑、推理、惊悚、公案、法医、纪实、科幻、奇幻等实体书及衍生推荐。通过线上社交媒体渠道的宣传与影响,不仅仅方便了二手书店的经营与管理,同时也能够在一定程度上使得二手书店被人们了解知晓,继续推动二手实体书店更好地经营,形成良性循环发展。
线下营销方面,不同书店推出策略也有所不同,部分书店暂未开设相关线下活动,根据调研的二手实体书店的情况,开设的线下活动如下:
1、爱读客书店
(1)读书会:书店门外走廊处张贴多种主题的读书会海报,可以扫描海报上的微信二维码进群参加读书会的讨论,例如有杭州哲学读书会第五期,主题为“康德哲学--纯粹理性批判(下)”,参考书籍为《西方哲学史》张志伟著第九章第一节:康德;举办“悦享滨江无界阅读”为主题的“滨江全民阅读系活动”;个人可以免费借用爱读客二手书店的场地举办读书会。
(2)集市:在固定的时间期间开设集市,例如该书店在2024年10月18号至20号开设“西洋镜集市”,其中包括手串、复古CD、玩具、手绘等产品。
(3)文创周边:本子、冰箱贴、帆布包、挂件、胶布、便利贴、徽章、海报、书籍盲盒、发夹等。
2、牡蛎书店
(1)读书会:书店内部张贴多种主题的读书会海报,可以扫描海报上的微信二维码报名参加活动,报名费用通常在20元至35元左右,可以通过书店购买书籍或者点单饮品、吃食进行报名费用的抵扣;分享会:新书线上分享会--通过购买书店指定书籍,扫码进群报名活动;读剧本会:如举办塔可夫斯基《潜行者》读剧本会,活动费用为39元(包含:塔可夫斯基“乡愁”主题精酿啤酒1瓶+纸质剧本1份)或者购买过《明亮,明亮的日子:塔可夫斯基剧本集》的朋友可以直接报名参加。
(2)市集:通过举办市集,为喵星救援(杭州)营地口炎猫筹集医药费。2025年2月23日该书店市集总营业额为10059.76元,按照30%的比例来算,救助口炎猫的额爱心捐款为3018元,加上额外捐款,实际爱心款总额为3381.13元。
(3)手工工作坊:联合专业人员开设手工立体贺卡工作坊(报名费用79元/人,包含印刷材包)、刺绣工作坊(报名费用208元/人,课程内容有上绷、描图、拓图、刺绣、装裱)、鹿角蕨初始与上板工作坊(报名费用128元/人,包含二歧鹿角蕨(叶片长度30-35cm)x1/已打磨组装完毕的木板x1/水苔/一系列操作指导/圣诞小装饰若干)、合唱体验工作坊(指定曲目,40元/人)、手势工作坊(108元/人,包含所有制作手链的工具)等等,以上手工工作坊可以通过微信公众公众号或者线下的海报扫码进行报名。
(4)放映电影:任意购买书籍/饮品,提前预定位置,观看露天电影放映。
(5)婚庆领域:新婚书礼(线上&线下)
(6)节日活动:免费领取礼品,如教师节期间,凭教师证件可以到店免费领取联邦走马和龙角散(润喉糖)联名推出的文创“种子情书”,包含四种植物种子、诗句佳句若干、龙角散润喉糖两粒。
(7)文创周边:书封手链(书店联合手作饰品品牌合作推出与书封颜色对应的手链饰品)(线上&线下)、原创设计帆布包、联名护书袋、手账本、便利签、插画明信片、书签
(8)书籍作者签名版:销售带有作者亲签的书籍;购买书籍即赠送作者亲笔签绘卡、藏书票等。
(9)联系相关文化消费市场:出示观影票根加上购买书店书籍,可以获得该电影的官方海报一份。
(10)便利贴推荐:书店主理人会对部分书籍进行卡片推荐,将推荐理由以便利贴的方式贴在书籍旁。
(11)软广:在相关书籍旁会贴上相关作者的微信公众号、小红书号或者豆瓣号。
3、大五书店
(1)闭关读书夜:无需预约,免费前来。
(2)席地电影沙龙:放映加映后讨论,需要预约,每场收取10元订座,当场退还或者
抵扣。
(3)摆摊活动:在室外有关活动地点进行摆摊活动,比如闭店参与第一届东巢·碾米厂艺穗节摆摊活动;在尤利西斯书店出摊,参加市集活动。
(4)电影公开课:扫描海报中的二维码进行购票报名。
(5)节日活动:例如妇女节福利,妇女节当天,女性读者在店内购书享受特价,一本
7折,两本及以上6折;圣诞盲盒观影,票价45元/人,包含圣诞礼物一份。
(6)文创周边:明信片、书签、印章等。
(7)便利贴推荐:书店主理人会对部分书籍进行卡片推荐,将推荐理由以便利贴的方式贴在书籍旁。
4、无料书铺
(1)会员制度:9.9注册会员(一年),原价三折购买旧书,七折购新书。周边产品自主设计少,文创公司或者品牌公司合作、进货,部分也参与打折;图书借阅需办理会员,规定期限内归还。
(2)书记漂流驿站:带一本7成新以上的书(教辅、盗版、杂志除外),支付9.9就能换一本新书(限3本)。
(3)读书会/邀请作者现场分享会:通过微信扫码报名。
5、梦蝶书店
(1)读书会、放映厅、剧本朗读(均需公众号预约):例如3月进行《末路狂花》《女人四十》《芝加哥》等女性题材电影放映,同期店内中心货柜铺展相应题材书籍。
(2)市集:不固定地点出摊,大兜路、福门集市、东巢、西溪龙湖天街等,销售少量新书、大量二手书及CD等。
6、风雨书店
(1)推广:关注门店小红书账号或者添加微信账号即可领取店内的文化报纸一张,可以进行盖章打卡。
(2)店内播放经典音乐营造文艺氛围,并且售卖胶片、老相机等旧物。
根据调研结果来看,二手实体书店线下营销活动主要集中在“读书会”和“流动摊位”上,“读书会”以及“流动摊位”在能够在一定时间一定范围内最大程度的接触顾客,进行书籍的宣传与售卖,让顾客参与到活动当中,获得更多的收益以及更好的宣传效果。线上宣传与线下实体活动相结合,助推着实体二手书店的更好发展。
其他业务拓展方面,样本二手书店采纳了书籍与多种业务融合发展的模式。由于二手书店店铺定位、经营成本、书店空间等因素存在差异,其所融合业务各异。样本书店普遍拓展的基础业务为小商品品类销售,细分为自主设计和统一进货两类,通常为文具、纪念品、周边等产品。部分二手书店进行了二手书与咖啡、自习室等结合
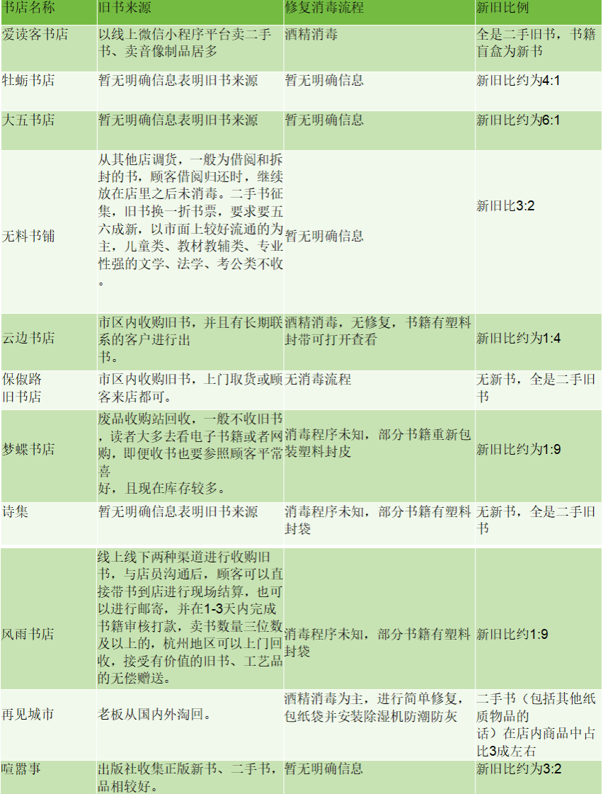
二、旧书来源与流通机制
二手书店旧书来源多样,主要分为个人捐赠、收购废品站旧书、同行调货、出版社进货、市内旧书回收等渠道。例如梦蝶书店工作人员表示店内书籍是2021年于拱墅区王老先生(80年代函授汉语言专业)处所得,店主在其亲属售卖后从废品回收站购回,“从东欧到苏联,从西欧到美洲,从西非到东南亚,从中国古典小说、诗词到新诗的一千多本书”。部分书店提供上门回收服务,例如保俶路旧书店可进行电话沟通上门收书;风雨书店表示书籍数量大于三位数时、杭州市区可进行上门回收。关于旧书的筛选标准与质量控制并无统一标准,一些二手书店关注旧书品相品控,而另一些则更加关注书籍内容。

图表2.2
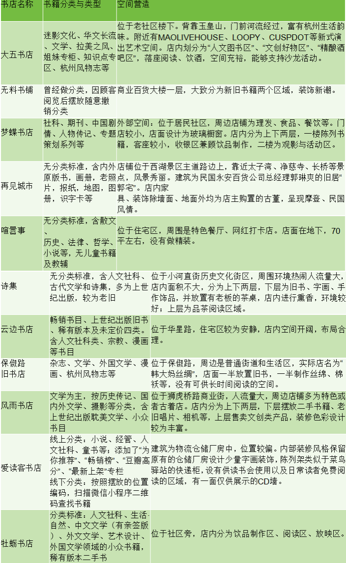
三、书籍分类与空间营造

图表2.3
根据所调研的书店来看,实体二手书店选址多为人流量可观的商业区和生活区,在一定程度上能够保障其店面的客流量。并且在当前时代潮流的影响下,书店也开始追求为读者提供更为舒适的阅读环境,并在此基础上进行独特性设计,以保障其店铺的风格特色。大多数店铺为了营收以及用户体验感等方面的考虑,在店内售卖咖啡、茶饮等,致力于打造综合发展的二手实体书店。在书籍类目方面,多为人文社科类书目,专业类相关书目较少,店内书籍也大多是按照不同类目进行收纳摆放,方便读者进行查找翻阅。
四、价格制定与消费行为
二手书在价格制定上并没有统一的标准,主要依据书的稀缺性、内容、品相、印刷工艺等进行定价,并且在一定程度上也会受到二手书市场的影响发生价格波动,但是总体上来看线下实体二手书的定价依旧非常主观,调研者在走访过程当中分别在两家店看到了上世纪出版的《西湖民间故事》,在品相基本一致的情况下,第一家定价35元,第二家则定价10元,两家店相差25元。除此之外,部分二手书店在销售过程中采用会员制,能够进行书籍价格打折。

图表2.4
有关二手书市场与其他文化消费市场的关联方面,就二手书本身来说,它能够为预算有限的消费者提供低价选择,降低阅读门槛,间接扩大读者基数;二手书市场流通的绝版或小众书籍,补充新书市场无法覆盖的领域,在一定程度上能够维持文化的多样性。除此之外,二手书能够分流部分新书消费者,尤其在经典书籍领域,可能会影响到出版社利润,倒逼其进行创新,如推出精装版、作者签名版等。在艺术文化领域方面,二手书与艺术文创市场能够进行文化共振,例如场景消费,复古风二手书店常兼营文创产品(如手账、复古海报),吸引文化消费群体。除此之外还可进行电影等的主题联动,如电影《封神》的热映,刺激相关二手书需求。
五、文化价值与社会功能
实体书作为长期以来信息传播与知识汲取的工具,承载着人类社会精神文明的发展,在当前数字阅读占据主流的时代,实体二手书店依然以独特的姿态伫立在城市街角,在推动城市循环经济以及社会文化的发展过程中发挥独特作用。
实体二手书店能够成为知识传播与文化交流的平台,助推当前社会文化的发展与进步。线下空间特有的场域能量,使二手书店超越了单纯的交易场所属性,实体二手书店每本旧书都像接力棒,经过不同人的手留下各自的故事,二手书店将这些散落的书重新收集起来,让它们继续寻找新的读者,在这个快节奏的数字时代,这些堆满旧书的店铺更像一是个个避风港,并且提醒着人们,知识不仅是屏幕上的信息碎片,更是可以触摸、可以分享、可以代代相传的文化纽带。
实体二手书店是怀旧消费与情感记忆的载体,在走访调研的过程当中,调研者发现有不少二手书店除了经营二手书回收售卖业务,同时也会售卖一些具有纪念意义的老唱片、老旧器物等。在加速迭代的消费社会中,二手书店悄成为怀旧情感的驿站,二手物品的回收与售卖不仅仅是物质金钱的交易,在某种程度上也承载着人们对于过去时光的怀念。
在社区营造与公共文化空间建设方面,实体二手书店可以说为城市文化发展增色不少。每家实体二手书店都拥有不同的风格与特色,为读者带来新鲜的体验与良好的阅读环境,调研者在走访到云边书店时,店主表示自己的店在选址时并没有选择商圈而是选择把店开在生活区,是希望人们能够把读书当成是一件日常的事情,读书不需要沐浴焚香,也不需要热闹,也希望自己的店能够在推动城市公共文化空间建设方面发挥作用。


图 1 爱读客书店


图 2 无料书铺


图 3 诗集书店
作者简介
陈梦遥,浙江传媒学院新闻与传播学院
2024 级数字媒体与智能传播方向研究生
朱悦萍,浙江传媒学院新闻与传播学院
2024 级数字媒体与智能传播方向研究生
张睿,浙江传媒学院新闻与传播学院
2024 级数字媒体与智能传播方向研究生
封面制作 | 叶卓琰
美术编辑 | 张美俊
责 审 | 孙利朋
终 审 | 方 宁