编者按 | 阅读未息,探索不止
在数字化浪潮席卷出版业的当下,网络直播已成为图书营销与读者互动的重要窗口。近期,中国出版传媒商报联合浙江传媒学院出版学院,依托《网络直播实务》课程,集结编辑出版学2023级学生,在授课教师隗静秋的带领下,对十多个出版行业图书直播间展开深度调研并完成数据分析(完整版请见编客实验室微信公众号)。此次专题选取4家具有行业典型性的直播间案例,聚焦直播策略、用户行为及转化效果,通过实证研究探索直播场景下内容传播的新路径。课程团队以专业视角剖析直播数据,提炼行业趋势与创新模式,既为出版机构优化营销策略提供参考,也为学生搭建了从理论到实践的桥梁。这一合作不仅彰显了学界与业界协同育人的价值,更以鲜活案例印证了“数据驱动决策”在出版转型中的关键作用。
一. 摘要
本报告基于中华书局旗舰店抖音直播运营数据,从主播定位、直播内容、数据表现、平台合规四大维度展开分析。截至分析期,中华书局抖音账号粉丝 76.2 万、获赞 50.5 万,累计观看人次 28388,核心受众为 31-40 岁男性群体,主打 “典籍解读 + 传统文化书籍营销”。直播具备 “专业人设贴合文化定位、合规运营” 等优势,但存在 “流程粗糙、转化率低、短视频引流不足” 等问题,报告是分析该直播运营情况。

二. 引言
中华书局创建于 1912 年,是中国传统文化出版领域的标杆机构,其抖音账号 “中华书局旗舰店”,定位 “传统文化故乡,现代精神家园”,累计发布作品 823 条,内容涵盖古籍解读(如《资治通鉴》《尚书》)、学者荐书(罗新、张国刚、陈正宏等)、文化科普等,置顶内容聚焦 “古籍 20 多万种” 相关解读。

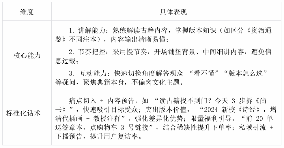
三. 主播定位分析
中华书局旗舰店抖音主播为品牌专属直播团队核心成员,定位 “典籍解读专家 + 传统文化领读人”,是品牌 “传统文化故乡,现代精神家园” 理念的具象化载体。形象上固定穿素雅中式服饰,风格以专业严谨为主、适度亲切为辅,无娱乐化表达,专注通过古籍解读与书籍推荐,连接传统文化与目标受众。
角色标签:“典籍解读专家 + 传统文化领读人”,区别于娱乐化主播,突出专业性;
专属记忆点:标志性话术 + 动作 “放大镜指读原文”,强化观众对 “专业校勘” 的认知;
形象气质:身着素雅中式服饰,沉稳平和,与传统文化受众对 “文化传播者” 的认知高度匹配;
表达风格:以专业严谨为主,适度增加亲切感,无娱乐化、低俗化表达,守住文化传播底线。

四. 直播内容分析
(一) 主要内容与流程
1.直播内容以 “传统文化书籍营销” 为核心,覆盖 “内容呈现、环境搭建、观众互动” 三大模块,兼具专业性与实用性,但存在细节优化空间。
2.主题定位:图书营销直播,宣传售卖传统优秀文化书籍。面向热爱古籍的人群。
3.产品展示:采用 “书名介绍→内页镜头展示→内容解读 ” 的模式,先介绍书名,在将书的内页展示在镜头前,让观众看清,对书本的进行简单的讲解,与其他直播间的书进行比对。
4.流程节奏:开场简短,迅速切入正题宣传当日的货品(除特殊活动日会用满赠引流),互动及时,结束直播的前会有新品预告。中间会反复的提起新货(如红楼梦日历)。但整个流程还是略显粗糙,开播时会出现状况,也会出现临时出去拿货等情况,影响观众观看连贯性。
视频1:正常展示
视频2:介绍背景以及竞品对比
(二) 直播环境搭建
1.直播环境以 “简约、贴合文化调性” 为核心,无冗余装饰。
2.基础陈设:背景为中华书局品牌 logo+“无传统 不未来” 标语,前景为一张木桌、一把椅子,整体风格大气、沉稳,与传统文化主题匹配。
3.设备问题:无明显专业收音设备,直播时声音会出现忽大忽小的情况,且直播设备稳定性不足,画面存在轻微频闪问题,可能影响观众听觉、视觉体验。

视频3:闪频问题
(三) 观众互动设计
1.互动以 “解决需求、强化品牌认知” 为目标,形式相对传统。
2.优势:配备场控人员,可及时回复弹幕中的疑问提升观众参与感;主播会主动记住受众需求,后续展示时针对性聚焦,增强用户认同感;通过 “版本稀缺性”“校勘专业性” 等内容,强调中华书局 “古籍出版标杆” 的定位,展示品牌不可替代性。
3.不足:互动形式单一,“福袋、红包” 等轻量化、高参与度的互动工具使用较少,可能降低部分观众的即时互动意愿。
视频4:及时回应观众需求
五. 数据分析与营销策略
(一) 流量数据分析
流量表现整体良好,具备 “快速聚流、持续引流” 的能力,具体数据如下:
1.直播GMV(商品交易总额)达 7.5w - 10w,商品销售规模大,反映出直播间有不错的交易转化成果,具备一定的销售能力。
2.人气较高。开场(18:59 左右)进场人数激增,短时间内吸引大量用户进入直播间,说明直播开场阶段对观众有较强的吸引力,能快速聚集人气,获取流量。
3.在线人数可观且随时间呈波动状态。观众并非持续稳定在线,而是存在进入、离开的动态变化,但整体上能维持一定的在线基数,反映出直播间对观众有持续的一定吸引力,能让部分观众停留。
4.累计观看人次持续上升,最终达到约 3.0w。说明随着直播进行,不断有新用户进入观看,直播间的流量获取能力较好,能持续吸引外部流量,且观众的覆盖范围在不断扩大。
5.直播在线人数变化与讲解内容呈现出显著的关联性。晚间八点与九点十分左右直播间出现两个在线人数峰值,此阶段主播分别讲解《三国演义》典藏版产品与盒装《四书五经》套装。该经典文学典藏类商品精准契合了目标受众的文化消费需求,成功吸引大量用户进入直播间,推动人流快速攀升。十点前后,在线人数进入近半小时的高位稳定期,这一阶段的直播核心内容为满赠商品及活动规则解读。极具吸引力的满赠福利与清晰的规则说明,有效提升了用户的停留意愿,助力直播间保持高人气状态,为后续转化环节奠定了良好的用户基础。


(二) 用户数据分析
用户画像清晰,以 “中青年男性” 为主,对 “传统文化书籍” 兴趣浓厚:
1.性别分布:男性占比 55.89%,女性占比 34.11%,男性受众略多于女性,推测与 “古籍阅读” 的传统受众偏好相关;
2.年龄分布:31-40 岁群体占比最高(核心受众),24-30 岁群体占比次之,18-23 岁、41-50 岁、51 岁以上群体占比较少,说明直播内容更契合中青年(尤其是 31-40 岁)的文化需求与消费能力;
3.兴趣偏好:从 “弹幕词云图” 可见,“红楼梦”“全本”“日历”“好书”“版本推荐” 等关键词高频出现,结合 “中华传统文化日” 主题,印证观众对 “传统文化类书籍、文创产品(如日历)” 的高关注度,互动聚焦核心内容。



(三) 交易数据分析
交易数据显示 “流量转化效率低” 这一核心问题,盈利能力有待提升。
1.从商品销售额来看,《四书五经(大字线装本)全 11 册》销售额在 5000 - 7500 元,处于较高水平;还有部分商品销售额在 0 - 250 元或 250 - 750 元区间。整体存在高价传统文化类书籍销售额较好,但低价商品销售额表现一般的情况。
2.转化率有待提升。累计观看人次 28388,商品销量 100 - 250,转化率较低。这表明虽有一定流量进入直播间,但实际促成交易的比例不高,流量的转化能力有待提升。虽然直播间转化率尚未达到预期目标,但换个视角分析,其稳定的在线人流已实现显著价值。直播过程中,大量观众通过内容讲解加深了对典籍的认知与兴趣,这不仅传播了传统文化,更培育了潜在消费需求,为后续典籍商品的销售埋下了重要伏笔。
3.销售效果上,有部分高价传统文化类商品能带来较好销售额,但整体订单量少、转化率低,流量转化不足。




(注:图上为按照销量排序部分商品截图)
(四) 营销策略与优化建议
当前营销策略以 “满赠、短视频引流” 为主,效果有限,需针对性调整:
满赠活动:设置三档满赠好礼,一定程度刺激部分商品销售,但未全面带动多数低价商品销量,效果有限。
短视频引流:该达人短视频引流占比 0.88%,远低于行业平均 3.82%,因内容或发布策略问题,引流效果不佳。
建议推出书籍、文创产品组合套装,给予价格优惠;在直播中设置特定时段的热门商品限时秒杀活动,制造紧迫感,吸引观众下单购买;优化短视频内容,适当增加付费推广投入。



六.平台规则与政策分析
中华书局旗舰店严格遵守抖音平台规则,同时积极利用平台支持资源,为直播运营保驾护航:主动对接平台文化类资源,获取流量与功能支持。
七.结论与建议
优势:主播人设与传统文化定位高度契合,专业能力突出,严格遵守平台合规要求,积极利用平台文化类资源,运营基础扎实;具备一定流量基础,发展潜力较大。
不足:直播流程粗糙,设备稳定性不足,影响观众体验;短视频引流效果差(占比 0.88%),互动形式单一。
行动建议:
直播前制定详细流程表,提前备好当日展示货品,避免临时拿书;设备:配置专业收音麦克风,检修设备解决频闪问题,提升音视频质量。
每周发布 3-5 条短视频,内容涵盖 “古籍解读”“学者访谈”“图书开箱”,提升账号粉丝活跃度;
进一步发挥中华书局 “传统文化标杆” 的品牌优势,提升直播转化率与用户复访率,实现 “文化传播 + 商业盈利” 的双重目标。
原文发表于:《中国传媒商报》2025年10月31日第13版
图文来源 | 张芮宁、朱赵依、石佳静
美术编辑 | 张佳欣
责任编辑 | 张美俊
责 审 | 孙利朋
终 审 | 方 宁